서론
선행연구
1. 전기 자동차 도입에 관한 선행연구
2. 시스템 다이내믹스에 관한 선행연구
3. 환경비용에 관한 선행연구
4. 선행연구와의 차이점
시스템 다이내믹스 방법론
1. 시스템 다이내믹스의 특징
2. 시스템 다이내믹스 방법론의 모형화 체계
도로운송부문 전기 화물차 도입효과 평가모형
1. 시뮬레이션 모형의 개요
2. 시뮬레이션 모형의 인과지도
3. 시뮬레이션 모형의 가정사항
4. 시뮬레이션 모형의 세부 모듈
시뮬레이션 검증
이산화탄소 배출량 감축을 위한 전기 화물차 도입 시나리오 구성
1. 시나리오 구성
2. 전기 화물차 확산모형
시나리오 적용 시뮬레이션 결과 분석
1. 화물차 등록대수 및 비율
2. 화물차 이산화탄소 배출량 및 비용편익 분석
결론
1. 요약 및 결론
2. 연구의 한계점 및 향후 연구 방안
서론
IEA(2020)의 World Energy Outlook 2020에 의하면 전 세계 수송부문의 이산화탄소 배출량은 전체 배출량의 24.6%(2018년 기준)를 차지하고 있으며, 41.7%를 차지하는 발전부문에 이어 두 번째로 많은 배출량을 나타내고 있다. 수송부문은 그동안 지속적인 에너지 절감을 통하여 이산화탄소 배출량을 절감해왔던 발전부문, 산업부문보다 현재 이산화탄소 감축 잠재량이 가장 많은 부문이며, 산업부문에 비해 상대적으로 저렴한 비용을 투자하여 감축 목표를 달성할 수 있을 것이라 기대된다. 파리기후변화협약으로 온실가스 배출량 감소에 대한 구속력을 가지게 된 한국은 ‘2050 탄소중립’을 선언하는 등 여러 온실가스 저감 정책을 모색하고 있다. 이에 대응하기 위하여 국내 수송부문의 온실가스 감축에 대한 방안을 수립하고 시행하는 것이 시급한 실정이다. 수송부문 중 본 연구는 화물운송분야를 연구의 범위로 정하고 전기 화물차의 도입 효과를 분석하고자 한다. 국내 경제성장과 발맞추어 화물운송분야는 지속적으로 성장하고 있으며, 이는 화물운송량의 증가에 기여할 것이므로 이산화탄소 배출량은 더욱 증가할 것이라 예상된다. 통계청의 운송 수단별 화물운송량에 의하면 국내 화물 운송의 약 85.8%를 도로운송이 차지할 정도로 높은 비율을 가지므로 화물운송량 증가에 따라 도로운송분야의 이산화탄소 배출량은 크게 증가할 것으로 보인다. 또한 도로운송분야는 온실가스 배출량이 다른 연료에 비해 상대적으로 높은 경유 화물차가 90%의 비율을 가지고 있으므로 전기차 도입 시 배출량의 감축에 대한 효과가 클 것으로 기대된다. 온실가스 배출감소를 위한 여러 가지 방안 중 에너지효율은 ‘제5의 에너지’라 불리며 온실가스를 가장 효율적으로 저감시킬 수 있는 수단으로 평가되고 있다. 현재 도로운송분야에서 에너지효율을 높일 수 있는 기술은 전기차 도입이 가장 효과적인 대안으로 부각되고 있다. 그러나 도로운송분야의 전기차 도입이 환경에 미치는 영향에 관한 연구는 미흡하다. 이에 본 연구는 도로운송분야에 전기 화물차가 도입되었을 경우 이산화탄소 배출량의 감소와 그에 따른 경제적 효과에 대하여 분석하려 한다. 따라서 본 연구는 수송부문 중 도로운송분야에 전기 화물차가 도입되었을 경우 이산화탄소 배출감축량을 추정하며, 2050년 전기 화물차의 도입 목표대수를 시나리오로 설정하고 시나리오별 환경적 비용편익을 분석하는 것을 목적으로 한다. 이를 위해 시스템 다이내믹스 방법론을 이용하여 시뮬레이션 모형을 구축하며, 구축된 모형에 확산모형을 적용하여 전기 화물차 도입 대수를 제시한다.
본 연구의 다음과 같은 순서를 가진다. 먼저 전기차 도입과 시스템 다이내믹스에 관한 선행연구를 살펴보고, 시스템 다이내믹스에 대한 개념을 설명한다. 이어서 본 연구의 실험을 위한 도로운송부문 전기 화물차 평가모형의 구축하고, 모델의 검증을 시행한다. 시나리오 적용을 위하여 확산모형을 반영한 시뮬레이션 모형을 구축하고, 시뮬레이션 수행 후 각 시나리오별 결과에 대한 분석을 실시하며, 이를 토대로 향후 전기 화물차 도입에 대한 의견을 제시한다.
선행연구
1. 전기 자동차 도입에 관한 선행연구
He and Chen(2013)은 중국의 수송부문에서 발생하는 온실가스를 줄이기 위한 정책으로 전기차와 하이브리드 자동차를 고려하여 배출량 감소를 추정하였다. 그 결과 승용차, 경화물차, 버스 등은 전기차 도입이 에너지 소비와 온실가스 배출에서 좋은 결과를 나타냈으며 중대형 화물차의 경우에는 하이브리드 차량이 더 좋은 결과를 보인다고 하였다.
Casals et al.(2016)은 유럽지역에서 전기 자동차의 배출량을 분석하였으며 전기 자동차의 연료인 전기의 생산 및 배터리 충전 시 발생하는 온실가스 배출을 고려하였다. 그 결과 프랑스, 노르웨이 등의 국가는 전기차 채택이 적합하며 화석연료의 사용을 줄이고 친환경 전력발전을 이미 시도하고 있는 독일과 영국은 즉시 전기차 도입을 하지 않아도 된다고 결론지었다.
Palencia et al.(2017)은 일본의 사례로 내연기관 자동차가 지배적인 도로화물운송분야에서 이산화탄소 및 환경오염물질의 배출량을 줄이기 위해 전기 자동차를 도입했을 때 2012년에서 2050년 사이 하이브리드 자동차의 경우 51.9%, 전기 자동차의 경우 55.8%의 이산화탄소 감소할 것이라 분석하였다. 또한 2050년까지 적극적인 전기 자동차 도입을 시행하더라도 내연기관 자동차가 전체 등록대수의 52%를 차지할 것이라고 주장하였다.
Seok(2017)은 국내 전기 화물차 도입여건 및 문제점을 진단하여 화물차 시장에서 전기 자동차 도입을 위한 제도개선방안을 제시하였다. 소형 전기 화물차의 종류에 따른 보조금 지원 체계 도입, 화물 운송사업자의 전기 화물차 도입을 지원하기 위한 인센티브 제공, 전기 화물차 제작사/판매자에게 보조금 지급, 노후 경유화물차 교체 시 추가 보조금 지원을 제도 개선방안으로 도출하였다.
Han et al.(2019)은 전기 자동차 및 수소차의 보급, 확산에 따른 환경적, 경제적 영향을 계산가능일반균형모형을 통해 분석하였으며, 전기차 및 수소차 도입이 국내총생산 측면에서 긍정적인 영향이 있고 경제적으로 효율적인 이산화탄소 저감 정책을 통해 이산화탄소 배출량을 안정화시킬 수 있다고 하였다.
Flämig et al.(2020)은 독일의 사례로 온실가스 저감을 위해 전기 자동차의 도입을 연구하였으며 전기차 도입이 75%의 온실가스 저감을 가져올 것이라 하였다. 이를 위해서는 상업용 자동차뿐만 아니라 개인용 자동차에도 세제 지원을 해주어야 한다고 주장하였다.
Kim et al.(2020)은 도로교통부문에 대한 온실가스 배출량 전망과 감축 잠재량을 분석하였으며 에너지수요와 CO2 배출량 전망모형을 통하여 2030년 국내 도로교통부문 에너지수요는 36,759 천TOE, CO2 배출량은 102,442 천tCO2가 될 것으로 전망하였다. 또한 이산화탄소 감축기술과 정책을 적용하여 2030년 기준 CO2 배출량을 약 23.2% 감축 가능하다고 추정하였다.
2. 시스템 다이내믹스에 관한 선행연구
Kwon(2012)은 시스템 다이내믹스 모형을 이용하여 대체 연료 차량의 시장 점유율 증가에 대한 시장 장벽과 이를 극복하기 위한 정책 옵션에 관하여 연구하였다. 정책 개입 없이는 장기적으로 대체 연료 차량으로의 전환이 어려울 것으로 분석하였으며, 정책적 인센티브를 통해 비교적 적은 예산으로 대체 연료 차량 시장 점유율에 상당한 변동을 줄 수 있다고 하였다.
Liu and Xiao(2018)는 에너지 부족과 환경 오염으로 인해 급속히 발전한 전기 자동차 산업에서 정책 인센티브를 적용하여 중국의 전기 자동차 발전을 분석하기 위한 시스템 다이내믹스 모형을 구축하고 시나리오를 분석하였다. 4가지 시나리오를 설정한 결과 전기 자동차의 등록대수가 403만, 861만, 420만, 885만 대에 도달할 것으로 예측하였으며, 중국의 전기 자동차 시장은 주로 국가 정책, 특히 재정 지원에 의해 지배되고 있고 정책적인 인센티브가 필요하기 때문에 재정 지원을 하여야 한다고 주장하였다.
Stasinopoulos et al.(2021)은 시스템 다이내믹스 접근방법을 사용하여 자율 주행 차량 채택의 온실가스에 대한 중장기적 영향에 대하여 분석하였다. 그 결과 내연기관 차량의 연비와 전력공급 온실가스의 강도(electricity-supply greenhouse gas intensity)가 온실가스 배출량 감소에 가장 큰 영향을 미치지만, 비효율적인 자율 주행과 감소된 수요에 의해 그 이익이 줄어들 수 있다고 하였다. 제조업체가 에너지 소비 최소화 및 저온실가스 배출 차량 기술을 채택하여야 하며, 정부는 차량 이동 속도 관리, 승차 공유 장려 및 재생 가능한 전기 공급에 대한 지속적인 지원을 하여야 한다고 제안하였다.
3. 환경비용에 관한 선행연구
Tol(2019)은 전 세계 모든 국가의 국가 탄소 비용 추정치를 제시하였다. 탄소의 국가 ‧ 사회적 비용은 인도, 중국, 에티오피아, 방글라데시, 파키스탄, 인도네시아와 같이 인구가 많은 국가에서 가장 크게 나타났으며, EU와 미국은 7위와 8위를 기록하는 것으로 나타났다고 하였다. 탄소의 글로벌 사회적 비용은 가정된 영향 함수, 기후 민감도 및 시나리오에 민감하지만 국가별 사회적 비용의 패턴은 그렇지 않았으며 빈곤한 국가의 탄소에 대한 국가적 사회적 비용이 더 증가하며 부유한 국가의 탄소에 대한 국가적 사회적 비용이 더 감소한다고 분석하였다.
Jeon(2019)은 전기 자동차에 대한 간접적인 배출로 전력생산에서 발생하는 오염물질 배출량을 반영하여 환경편익을 분석하였다. 분석결과 현재의 발전원별 비중에서는 환경적 편익이 미미한 수준으로 도출되었으며 석탄발전의 비율을 상당한 수준으로 줄여야만 전기 자동차가 내연기관 자동차에 비해 환경편익이 발생하는 것으로 나타났다.
Lavee and Parsha(2021)는 온실가스 배출량을 줄이기 위해 도입되는 플러그인 차량, 배터리 전기 차량 및 플러그인 하이브리드 차량 중 배터리 전기 차량이 가장 효과적이라 주장하였으며, 높은 구매 비용과 제한된 이동 거리, 제한된 충전 인프라 배치 등 시장 침투를 어렵게 만드는 몇 가지 장벽을 극복하기 위해 정부가 시장의 형성과 발전을 장려하는 정책적인 조치를 취해야 한다고 하였다. 이에 이스라엘의 배터리 전기 차량 시장을 가속화하기 위한 가장 효율적인 정책 도구를 결정하기 위해 세 가지 대안 정책 세트를 구성하여 비용편익 분석을 실시하였다. 정부 지원 및 필요한 투자의 정도, 시장 성장에 대한 예상 영향 및 정책에서 파생되는 혜택에 따라 평가하였다.
Kornek et al.(2021)은 국가 간 및 국가 내 불평등을 설명하는 탄소의 사회적 비용에 대한 최적의 과세 모델을 제시하였다. 기후정책과 분배정책이 일반적으로 분리될 수 없다는 것을 발견하였으며, 국가 내 분포가 내생적일 때의 국가 간 및 국가 내에서 이질성을 갖는 탄소의 사회적 비용을 계산하였다. 기존에는 탄소의 사회적 비용을 국가(또는 지역)를 단일 대표 에이전트로 모형화하는 구조에서 계산하였지만, 국가 간 및 국가 내 이질성을 고려하여 계산하였다.
4. 선행연구와의 차이점
본 연구는 선행연구들과 다음과 같은 차이점을 가진다. 먼저 선행연구의 전기차 도입에 대한 효과는 수송부문 전체에 대한 거시적인 관점에서의 분석에 그쳤으나, 본 연구에서는 세부적인 분야에 대한 연구로 도로운송분야에 초점을 맞추어 분석을 시행한다. 이를 위해 국내 경제, 전기차 보급에 대한 정책, 전력수급계획 등을 고려하여 시스템 다이내믹스 방법론을 이용한 시뮬레이션 모형을 구축한다. 그리고 시뮬레이션 모형에 시나리오를 적용하기 위해 확산모형을 통한 전기 화물차의 확산을 추정하고, 시뮬레이션 결과를 도출 및 분석한다. 또한, 시뮬레이션 결과에 환경비용을 고려하여 이산화탄소 배출량 감축에 따른 비용편익 분석을 시행한다. 요약하면 본 연구는 시스템 다이내믹스 방법론을 통하여 도로운송분야의 이산화탄소 배출을 분석할 수 있는 시뮬레이션 모형을 구축하고, 확산모형을 활용한 시나리오 적용을 실시하여 전기 화물차의 도입효과를 분석하고자 한다.
시스템 다이내믹스 방법론
1. 시스템 다이내믹스의 특징
시스템 다이내믹스 방법론은 시스템의 동태적인 형태 변화(dynamic behavior), 즉 시간의 경과에 따른 시스템의 형태 변화를 중요시함으로써, 현실의 정책문제 ‧ 기업문제를 해결하는 응용학문이다. 동태적인 변화의 근본적인 원인을 피드백 구조(feedback structure: 변수들 간의 인과관계가 상호 연결되어 하나의 폐쇄회로를 형성하는 구조)에서 찾는다. 시스템 다이내믹스에서 피드백 구조 혹은 피드백 루프라는 개념은 제어공학이나 조직이론에서와는 달리 순환적인 인과관계를 총칭하는 의미로 사용된다(Sterman, 2004).
시스템의 변화를 외부변수(exogenous variable)보다는 내부변수(endogenous variable)에서 찾음으로써 시스템의 형태를 모델 내에서 정책적으로 변화시킬 수 있으며, 시스템의 변화를 특정 변수에 관련된 파라미터의 변화보다는 시스템의 전반적인 구조에서 찾음으로써, 각종 변수들 간에 존재하는 피드백 구조를 발견하여 정책성공이나 정책실패의 원인을 구조적인 측면에서 이해하고 정책처방을 내리는 것이 가능하다. Figure 1은 시스템 다이내믹스의 방법론적인 위상을 나타낸다. 시스템 다이내믹스는 단선적인 인과관계가 아닌 순환적인 인과관계에 기초하고 있으며, 정태적 분석이 아닌 동태적인 분석을 수행할 수 있다는 점에서 기존의 단선적이고 정태적인 연구방법에 비해 고유한 위상을 갖는다고 할 수 있다.
2. 시스템 다이내믹스 방법론의 모형화 체계
시스템 다이내믹스의 모델링 절차는 인과고리 모형(Cause-loop Diagram) 작성, 흐름도(Flow Diagram) 구축, 모형방정식 작성의 3단계로 구분한다. 인과고리모형은 모델링하고자 하는 모형에 대한 문제를 분석함으로써 구성할 모든 변수를 선정하고 선정된 변수간의 상호 영향력의 관계를 나타내며 변수간의 관계와 영향력의 방향을 확인하기 위해서는 일련의 방향에 따라 연결되는 인과적 명제의 집합이 있어야 한다. 모형의 흐름도는 모형의 행동에 대한 체계상태(System State)와 체계활동(System Activities)의 2개념을 통해 구체화하고 체계상태는 일정시점 t에서 체계를 구성하는 모든 변수의 값(value)으로 나타내며, t-1과 t시점 사이에 발생한 활동 또는 결정의 결과로 나타난 변화값을 의미한다. 이러한 체계상태에 대한 정보는 다시 피드백되어 미래의 활동이나 결정에 변화를 가져온다. 시스템 다이내믹스 시뮬레이션 모형의 흐름도에서는 체계상태를 레벨(Level), 체계활동을 변동률(Rate)이라는 용어로 대체하여 사용하며, 이외에도 보조변수, 정보채널, 시간지연 등의 변수가 있다. 모형의 흐름도가 완성되면 이에 상응하는 모형방정식을 컴퓨터 시뮬레이션 언어를 통해 설정하여 시뮬레이션 실험을 거쳐 보완하는 과정을 거쳐 모형을 완성한다(Sterman, 2004).
도로운송부문 전기 화물차 도입효과 평가모형
1. 시뮬레이션 모형의 개요
본 연구의 시뮬레이션 모형은 도로운송분야의 화물 운송량과 화물차 운송거리를 바탕으로 연료별 화물차의 비율에 따른 이산화탄소 배출량을 주요 관심으로 하고 이를 평가할 수 있도록 구성한다. 연구의 흐름은 Figure 2와 같이 총 5단계로 구성된다. 첫째, 문제의 구조화 단계에서는 도로운송분야와 관련된 화물차 등록대수, 화물운송량, 화물차 운행거리 등의 정보 및 관련 데이터를 수집하고 모형의 변수정의를 위하여 전기 화물차와 경제, 환경에 관한 선행 연구를 살펴본다. 둘째, 인과루프 모델링 단계에서는 수집된 문헌을 통하여 도로운송분야와 전기 화물차 도입에 관련되는 변수를 정의하며, 이 변수 중 핵심변수를 도출하고 각 변수들의 관계를 고려하여 모형의 전체적인 인과지도를 작성한다. 셋째, 다이내믹 모델링에서는 인과지도를 바탕으로 세부모듈인 경제모듈, 화물차등록대수모듈, 환경모듈을 구성하고 설계하며, 설계된 모형의 실험 결과치와 동 기간(2010-2019년) 실측치의 비교를 통하여 검증을 실시하고 세부 시나리오를 적용하지 않은 BAU(Business As Usual)시나리오의 결과를 도출한다. 이어서 시나리오를 적용하기 위하여 확산모형을 이용한 시뮬레이션 모형구축을 시나리오 구성 및 모델링 단계에서 실시한다. 마지막으로 실험결과 분석 단계에서는 각 시나리오별 결과를 분석하고, 핵심변수의 변동을 평가하며 향후 전기 화물차 도입효과를 전망한다.
2. 시뮬레이션 모형의 인과지도
본 연구의 전체 인과지도는 Figure 3과 같이 구성된다. 연간 화물 운송량은 국내수요, 상품수입물량, 상품수출물량 그리고 이산화탄소 배출량에 의해 결정되며, 다시 상품수출물량과 상품수입물량에 영향을 미쳐 GDP, 국내수요에 변동을 준다. 또한 화물 운송량은 연간 화물차 운송거리를 변동시켜 최종적으로 이산화탄소 배출량이 산출된다. GDP는 국내수요, 해외수요, 상품수입, 서비스수입 등에 의해 결정되고 민간소비지출, 정부소비지출, 설비투자, 건설투자 등에 영향을 주어 결국 화물 운송량에 영향을 미치게 된다. 이산화탄소 배출량은 연간 운행거리에 각 연료별 화물차 비율과 연료별 탄소배출계수을 통해 산출된다. 일반적으로 전기 자동차는 주행 중에 배출되는 이산화탄소 배출량은 없는 무배출차량으로 분류되지만 전기 자동차의 연료로 사용되는 전력의 생산을 고려하지 않은 것이므로 본 연구에서는 전기 화물차에서 사용되는 전력의 생산을 간접적인 배출로 고려하여 이산화탄소 배출량을 측정한다. 위와 같이 본 연구의 시뮬레이션 모형은 도로운송분야 이산화탄소 배출량, 화물운송량, GDP 등이 서로 피드백 구조의 인과관계를 가지게 되며, 이를 통해 환경 ‧ 경제적인 영향을 평가한다.
3. 시뮬레이션 모형의 가정사항
시뮬레이션 모형의 가정사항은 다음과 같다.
본 연구의 전기 화물차는 배터리 기반 전기차만을 고려하며, 수소전지자동차 등 다른 형태의 연료를 이용하는 자동차는 제외한다. 온실가스 중 본 연구는 이산화탄소를 중심으로 분석하며, 대기오염물질로 분류되는 NOX, SO2 및 PM2.5는 제외한다. 또한 전기 화물차는 2020년부터 개발되어 상용화하고 있다고 가정한다. 이산화탄소 배출량은 화물차의 각 연료별 주행거리에 따른 배출량을 산정하며, 화물차의 연식, 주행 속도 등에 따른 영향은 반영하지 않는다. 일반형, 덤프형, 밴형 등 유형별 분류와 1톤 이하, 1톤 초과, 3톤 이상 등 최대적재량별 화물차의 종류는 반영하지 않는다. 또한 운수하업용 차량 허가대수, 차령제한 등 화물차에 대한 정책은 시뮬레이션 모형에 고려하지 않으며, 향후 물류시스템의 효율화 등의 화물운송 사업분야 기술의 발전은 반영하지 않는 것으로 가정한다. 연료별 화물차의 종류는 휘발유, 경유, LPG와 전기 화물차로 분류한다.
4. 시뮬레이션 모형의 세부 모듈
위의 인과지도를 바탕으로 구성된 시뮬레이션 모형은 총 4가지 모듈, 즉 인구모듈, 경제모듈, 화물차모듈, 환경모듈로 구성된다. 각 모듈별로 인구모듈은 과거 자료의 추세를 반영하여 취업자수를 결정하며, 경제모듈은 GDP, 국내수요, 상품수출물량, 상품수입물량 등의 경제변수, 화물차모듈은 연료별 화물차의 등록대수, 환경모듈은 이산화탄소 배출량 등의 주요 변수를 평가한다.
1) 인구 모듈
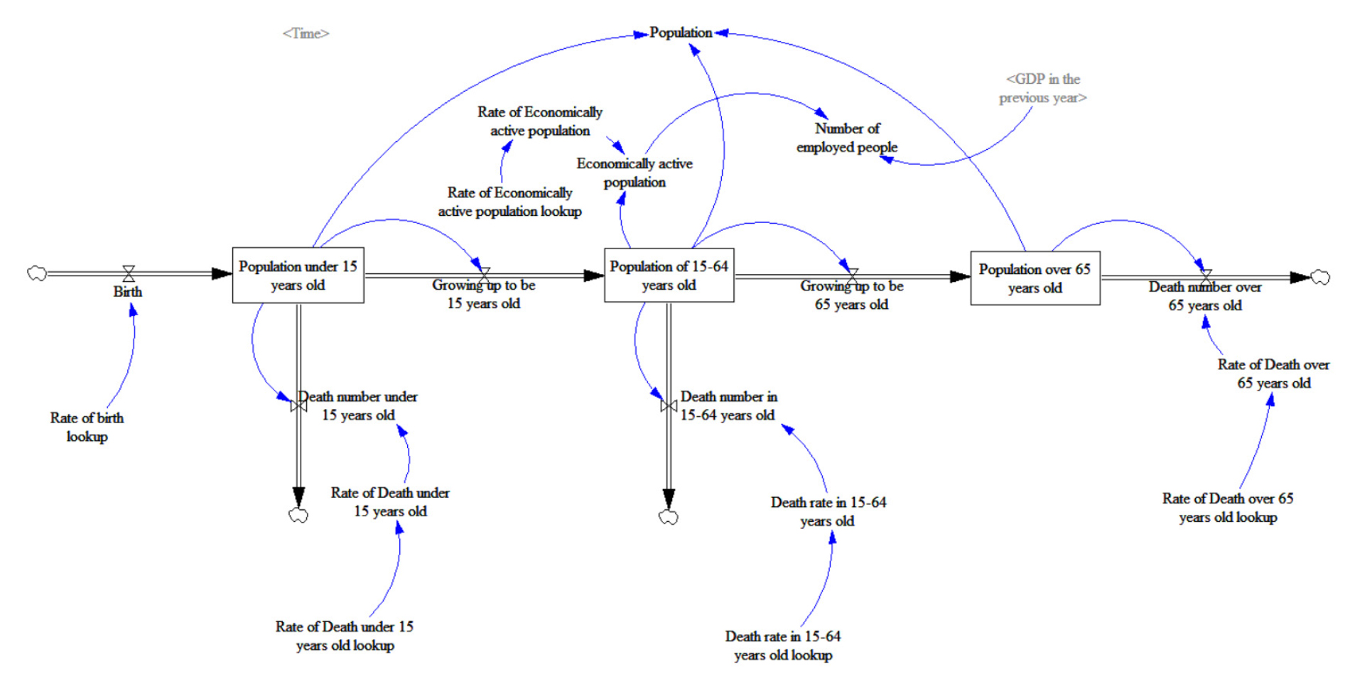
인구 모듈은 Figure 4와 같이 구성된다.
인구 모듈에서는 경제모듈에서 사용될 취업자수를 생성한다. 생성된 취업자수는 경제모듈의 민간소비지출에 영향을 미친다. 먼저 인구는 총 3가지의 그룹으로 나뉜다. 15세 미만, 15-64세, 65세 이상인구로 구성되며, 이는 연령그룹 중 15세 이상 64세 이하의 인구 중 비율에 의해 경제활동인구가 결정되기 때문이다. 총인구는 각 인구그룹의 합으로 결정되며, 15세 미만 인구는 신생아 출생수가 더해지고 사망자수와 15세 이상으로 옮겨가는 인구를 차감하여 정해지며, 15-64세의 인구는 0-14세에서 옮겨오는 인구가 더해지며, 사망자수와 65세 이상 인구로 옮겨가는 인구를 차감하여 정해진다. 또한 취업자수는 총 경제활동인구와 이전년도 GDP에 의해 결정된다. 인구모듈에서 사용되는 주요 변수들의 수식은 Table 1과 같다.
Table 1.
Equations of variables in population module
2) 경제 모듈
경제 모듈은 Figure 5와 같이 구성된다.
경제모듈에서는 핵심변수인 GDP와 국내수요, 상품수출물량, 상품수입물량 도출되며, 이 변수들을 산출하기 위해 나머지 변수들이 사용된다. 경제모듈 변수들의 관계는 한국은행에서 발간한 Hwang et al.(2005), Park et al.(2020)의 거시경제계량모형인 BOK05, BOK20을 기본으로 구축된다. GDP는 국내수요, 해외수요, 상품수입, 서비스수입에 의해 결정된다. 국내수요는 민간소비지출, 정부소비지출, 설비투자, 건설투자의 합으로 계산되며, 민간소비지출은 소비자물가지수와 취업자수에 의해 산출된다. 상품수출물량과 상품수입물량은 GDP와 화물운송량으로 결정되며, 다시 GDP에 영향을 준다. 그리고 경제모듈에서 구해지는 GDP, 국내수요, 상품수출물량, 상품수입물량 등은 환경 모듈에서 화물 운송량, 화물차 운행거리 등 이산화탄소 배출량에 관계되어있는 변수에 변동을 준다. 경제 모듈의 주요 변수에 대한 관계식은 Table 2와 같다.
Table 2.
Equations of variables in economic module
3) 화물차등록대수 모듈
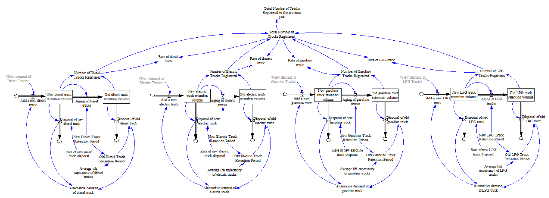
Figure 6은 화물차등록대수 모듈은 나타낸다.
화물차의 종류는 경유 화물차, 전기 화물차, 휘발유 화물차, LPG 화물차로 구분되며, 또한 차령별로 4년 이하의 신형 화물차와 5년 이상의 구형 화물차로 구분된다. 각 화물차 수요는 신규수요, 대체수요로 구분된다. 대체수요는 기존에 소유하고 있던 화물차를 폐차, 사고 등의 이유로 처분하고 신차를 구입할 경우이며, 신규수요는 화물차를 처음 구입하는 행위를 의미한다. 신차와 노후차는 각각 폐기비율로 인해 총 수명 이전에 비율에 따라 일부 폐기되며, 평균수명이 지난 후에는 폐차하여 각 연료별 등록대수에서 차감된다. 화물차 등록대수는 각 연료별 화물차의 신차와 노후차의 합을 의미하며, 총 등록대수와 각 연료별 등록대수가 나뉘어 연료별 화물차의 등록대수 비율이 결정된다. Table 3은 화물차등록대수 모듈의 주요 변수들에 대한 산출식이다.
Table 3.
Equations of variables in number of trucks registered module
4) 환경 모듈
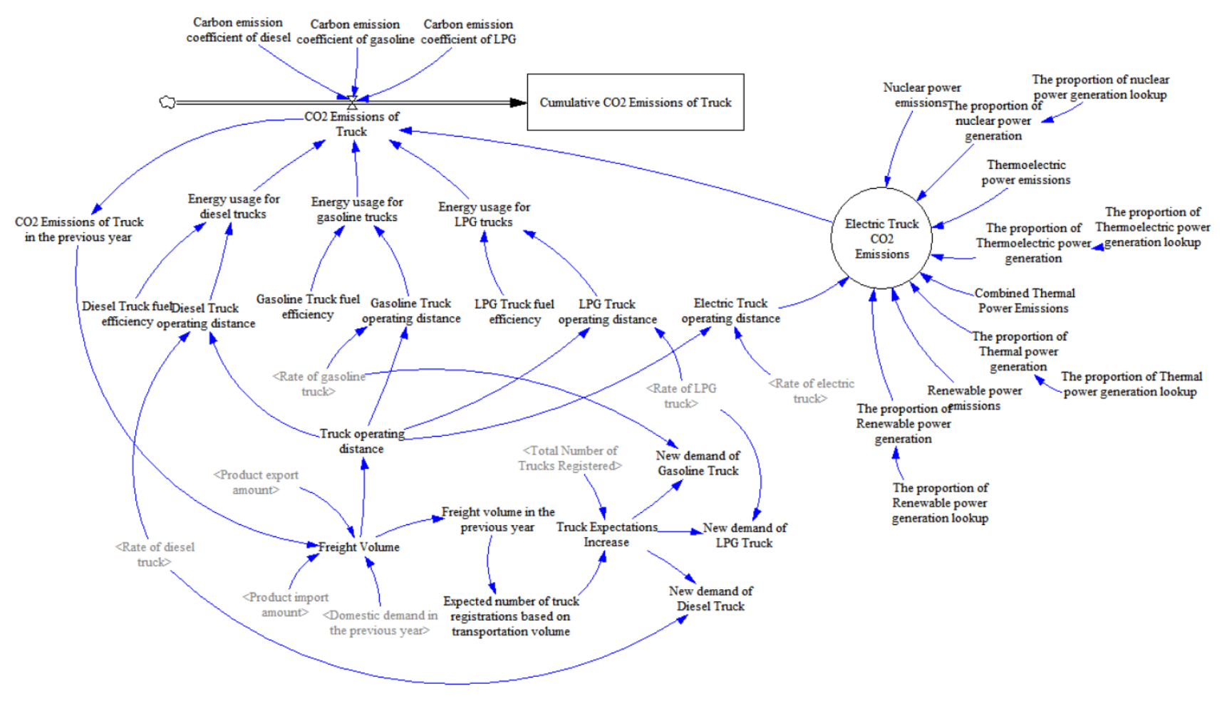
Figure 7은 본 연구의 환경 모듈을 나타낸다.
화물차 이산화탄소 배출량은 각 연료별 탄소배출계수와 연비, 그리고 운행거리에 의해 결정된다. 탄소배출계수는 IPCC(Intergovernmental Panel on Climate Change)에서 정한 IPCC 2006의 각 연료별 계수를 사용하며, 연료별 연비는 Choi(2010)에서 제시한 값을 사용한다. 각 연료별 운행거리는 연간 총 운행거리에 등록대수 비율을 곱으로 산정되고, 총 운행거리는 화물 운송량에 의해 결정된다. 화물 운송량은 앞서 말한 듯이 국내수요, 상품수출물량, 상품수입물량, 그리고 이산화탄소 배출량에 의해 변동한다. 도로운송분야에서 이산화탄소의 배출량이 증가할 경우 화물운송 등에 제한을 두는 정책이 강화될 것이며, 반대로 이산화탄소 배출량이 감소할 경우 그 제한이 완화될 것을 반영하기 위해 이산화탄소의 배출량 역시 화물운송량의 변화에 영향을 주도록 설정한다. 또한 화물 운송량에 의해 화물차의 기대 등록대수가 산출되어 신규로 화물차가 증가될 양이 결정되며, 각 연료별 비율에 의하여 연료별 신규수요가 결정된다. 이는 화물운송량의 증가를 처리하기 위한 화물차의 추가적인 수요가 발생하는 것을 반영하기 위함이다. 전기 화물차의 이산화탄소 배출량은 전기 화물차의 운행거리에 따라 연도별 각 발전소의 발전비중과 Table 4와 같이 전기 자동차 1km 운행당 발전소별 이산화탄소 배출량을 고려하여 결정된다. Table 4는 원재료부터 자동차까지 전력이 전달되고 전기차가 1km 운행시 발생하는 이산화탄소 배출량을 나타낸다. 신재생에너지의 경우 태양광을 의미하며 폴리실리콘 ‧ 잉곳 ‧ 웨이퍼 생산 시 소요되는 전력 및 송전에 따른 손실을 반영한다. 자동차의 종류와 연식은 고려하지 않는다. 각 발전소별 발전비중은 Ministry of Trade, Industry and Energy(2020)에서 발표한 ‘제9차 전력수급기본계획’에 나온 2034년까지의 비중을 고려한다. 2034년 이후 시뮬레이션 종료시점인 2050년까지는 발전소별 전력생산 비중은 2034년의 비중을 유지한다. 또한 Table 5는 환경 모듈의 주요 변수에 대한 수식을 나타낸다.
Table 4.
CO2 emissions of electric vehicle (Inderwildi and King, 2012)
Table 5.
Equations of variables in Environment Module
시뮬레이션 검증
Table 6은 주요 변수에 대한 실제치와 시뮬레이션 모형의 예측치를 나타낸다. 국내수요의 실제치는 한국은행 거시경제계량모형에 따라 설비투자, 건설투자, 정부소비지출, 민간소비지출의 합으로 이루어진다. 또한 이산화탄소 배출량은 Greenhouse Gas Inventory & Research Center of Korea(2019)에서 발간한 국가 온실가스 인벤토리 보고서의 수송부문 배출량 중 도로부문 배출량을 화물차의 비율과 운행거리를 사용하여 화물차의 이산화탄소 배출량을 추정하여 사용한다.
Table 6.
Comparison of actuality and estimates of simulation model
본 연구는 시뮬레이션 모형에 대한 안정성 및 예측력의 평가를 위해 평균절대백분율오차(Mean Absolute Percentage Errors, MAPEs) MAPEs 추정치를 사용한다. 본 연구의 주요 변수에 대한 MAPEs는 Table 7과 같으며, 주요 변수 모두가 5% 이하의 값을 보이므로 모형은 예측력이 우수하다고 볼 수 있다.
이산화탄소 배출량 감축을 위한 전기 화물차 도입 시나리오 구성
1. 시나리오 구성
본 연구의 이산화탄소 배출량 감축에 대한 시나리오는 2050년 전기 화물차의 등록대수의 변화로 구성한다. Ministry of Trade, Industry and Energy(2019)의 제3차 에너지기본계획에서 정부의 친환경 자동차 보급에 대한 계획으로 2040년 전기차 목표 보급량을 830만대로 정하였으므로 본 연구도 이에 기반을 두어 2050년 전기 화물차의 총 보급대수를 설정한다. 전기차 보급 목표 830만대 중 2020년 화물차의 비중인 14.84%를 고려하여 1,246,330대를 기본 목표 보급대수로 설정하며, 기본 보급대수의 ±10%, ±20% 보급대수 목표의 변화를 통해 이산화탄소 배출량의 변화를 살펴본다. 전기차 목표 보급대수는 이산화탄소 배출량을 감축하기 위하여 정부에서 전기차 수요를 장려하기 위한 수치이며, 전기차를 구입하는 소비자의 선택에 따라 등록대수가 증감하므로 목표량의 증가치와 감소치를 평가하는 것이 필요하다. 시뮬레이션 종료기간까지의 전기 화물차 신규 등록대수는 다음 절의 확산모형을 통하여 도출한다. 시뮬레이션 기간은 2010년부터 2050년까지로 한다. 서론에서 언급한 듯이 2015년 기후협약 내 파리협정을 통해 기후위기에 대한 신기후체계가 출범하였으며, 이 파리협정은 모든 당사국에게 2050년까지의 전략을 제출하도록 하였다. 그에 따라 정부에서 탄소중립 2050 등의 정책을 수립했기 때문에 본 연구의 실험 기간을 2050년까지로 설정한다. 또한 BAU(Business As usual)시나리오에서는 전기 화물차의 도입을 고려하지 않는다.
2. 전기 화물차 확산모형
1) 확산모형
본 연구의 확산모형은 혼합영향모형(Mixed-influence model)을 사용한다. 혼합영향모형은 외부요인과 내부요인을 모두 고려한 것으로 본 연구에 적합하다고 할 수 있다. 모델을 살펴보면 다음과 같다(Mahajan et al., 1985).
여기서, : 시점에서 adoption이 일어난 사람의 누적 수
: 시스템 내에 있는 adoption이 가능한 모든 사람의 수
: 확산의 외부요인
: 확산의 내부 요인
본 연구에서는 앞서 말한 듯이 전기 화물차의 도입, 즉 전기 화물차 신규수요에 확산모형을 반영한다. 전기 화물차의 도입은 이미 시장에 도입된 전기 승용차의 확산과 같은 비슷한 양상을 보일 것으로 판단되므로 전기 승용차의 수요에 대해 분석하고 이를 전기 화물차에 적용하려 한다. 위 모델을 전기 승용차 등록대수에 적용하여 회귀분석을 통해 , 의 값을 추정하면 =0.000037, =0.00000051로 도출된다.
여기서, : 초기에 이미 adoption이 일어난 수
도출된 , 의 값을 위의 식에 대입하여 산출된 전기 승용차의 확산모형을 통한 결과치()와 실측치를 MAPEs를 이용하여 검증을 실시한 결과 1.93%로 모형의 예측력이 아주 뛰어나다고 할 수 있는 결과를 나타냈다. 따라서 본 모형을 적용하여 전기 화물차의 수요를 예측하려 한다.
2) 전기 화물차 확산 적용 모형
앞선 전기 승용차 확산모형을 바탕으로 전기 화물차에 대한 확산모형을 구축하면 Figure 8과 같다. 전기 화물차 확산모형은 전기 승용차 확산모형을 따른다고 가정하면 확산의 내부요인과 외부요인에 대한 계수를 같다고 말할 수 있다. 여기에 제3차 에너지기본계획을 바탕으로 2050년 전기 화물차의 최대등록대수를 산출한다. 시나리오는 2050년 전기 화물차 등록대수 997,064대(20%감소 도입, 시나리오 1), 1,121,697대(10%감소 도입, 시나리오 2), 1,246,330대(정상도입, 시나리오 3), 1,370,963대(10%증가 도입, 시나리오 4), 1,495,596대(20%증가 도입, 시나리오 5)로 구성하고 각 주요 변수에 대한 값을 비교한다. 그리고 전기 화물차의 신규 수요는 확산모형을 통해 정해진 누적 판매대수에서 이전년도 누적 판매대수의 차로 정해진다.
시나리오 적용 시뮬레이션 결과 분석
1. 화물차 등록대수 및 비율
화물차 등록대수의 변화는 Figure 9와 같이 나타난다. 시뮬레이션 모형 설계 단계에서 설명한 듯이 이산화탄소 저감으로 인해 화물 운송량과 화물차 운행거리가 증가하고, 그리고 화물운송량 증가에 따라 상품수출물량, 상품수입물량 등 경제변수가 영향을 받으며 GDP의 증가가 일어난다. 또한 이러한 경제 변수 값들의 상승에 따라 다시 t+1시점에 화물운송량의 증가와 필요한 화물차의 차량수가 늘어나기 때문에 전기 화물차가 많이 도입된 시나리오 1에서 시나리오 5의 순으로 화물차의 등록대수가 증가하는 양상을 보이는 것으로 분석된다. 증가량은 2050년 기준 시나리오 1은 158,680대, 시나리오 2 290,320대, 시나리오 3일 때 421,880대, 시나리오 4는 553,010대, 시나리오 5는 683,490대이다. 2020년 대비 2050년의 증가율은 시나리오 1부터 28.1%, 31.8%, 35.5%, 39.1%, 42.8%로 나타났다. 2050년까지 현재보다 최대 약 40%의 화물차등록대수가 증가할 것으로 보이며, BAU시나리오 대비 최소 3.6에서 최대 15.4% 증가한다.
전기 화물차의 등록대수는 시나리오별로 설정한 목표 차량수에 따라 위에서 도출된 확산모형에 따라 Figure 10과 같이 증가하며 시뮬레이션 종료기간인 2050년 전기 화물차의 비율은 Figure 11과 같이 시나리오 1의 경우 20.86%, 시나리오 2는 23.06%, 시나리오 3는 25.15%, 시나리오 4는 27.11%, 시나리오 5는 28.97%로 나타난다.
전기 화물차의 비율이 높아지면서 현재 90% 이상을 차지하고 있는 Figure 12와 같이 경유 화물차의 비율은 시나리오 1은 73.20%, 시나리오 2는 71.16%, 시나리오 3는 69.23%, 시나리오 4는 67.41%, 시나리오 5가 적용되었을 경우 65.69%로 감소하는 것으로 나타난다.
휘발유, LPG 화물차의 비율도 감소하나, 휘발유 화물차의 경우 그 비율이 현재도 약 0.1% 밖에 되지 않으며, LPG 화물차의 경우 시나리오가 도입되었을 경우 현재 7% 수준에서 5% 수준으로 감소하는 것으로 나타났다.
따라서 전체 화물차에서 전기 화물차의 비율이 높아지므로 발전부문의 전력믹스 정책이 도로운송분야의 이산화탄소 배출량에 큰 영향을 미칠 것이라 예상된다. 이산화탄소 배출의 관점에서 볼 때 상대적으로 전력생산에 이산화탄소 배출의 주원인인 화석연료를 주원료로 사용하는 화력발전소, 복합발전소보다 원자력발전소, 신재생에너지발전의 비율을 높이는 것이 도로운송분야와 그 상위의 전체 수송부문의 이산화탄소 감축에 효과적일 것이라고 사료된다. 하지만 원자력, 신재생에너지를 이용한 발전을 통해 야기되는 다른 경제적 ‧ 환경적인 문제점도 고려하여야 한다.
2. 화물차 이산화탄소 배출량 및 비용편익 분석
1) 이산화탄소 배출량
Figure 13은 시나리오를 적용하였을 경우의 이산화탄소 배출량을 나타낸다. 전기 화물차가 도입되었을 경우 위와 같이 이산화탄소의 배출량은 현저히 감소하는 것을 볼 수 있다. 이는 현재 화물차의 주 연료인 경유의 탄소배출계수가 다른 에너지원에 비해 비교적 높은 수준인데, 이를 전기 화물차로 대체함으로 인하여 이산화탄소 배출량이 아래와 같이 감소하는 것으로 분석된다. 배출량 감소는 BAU시나리오 대비 2050년에 시나리오 1은 71.43%, 시나리오 2는 73.30%, 시나리오 3는 75.27%, 시나리오 4는 77.36%, 시나리오 5는 79.57% 수준으로 감소하는 것으로 나타났다.
2) 환경비용편익 분석
전기자동차의 환경적 피해와 편익을 산정하기 위해서는 대기오염물질 및 온실가스 배출 단위당 환경비용을 산정할 필요가 있다. 환경비용은 각 사회 구성원이 한 단위 만큼의 환경피해를 줄이기 위해 지불할 의사가 있는 비용, 즉 WTP(Willingness to Pay)의 총합으로 정의할 수 있다. 다시 말해 사회 구성원의 환경에 대해 가지고 있는 주관적 가치의 총합이라고 할 수 있다. 본 연구의 환경비용은 Lee and Kim(2015)에서 제시하는 탄소의 사회적 비용을 사용한다. 해당 연구는 사회적 할인율에 대한 모형인 램지 규칙을 사용하여 국내의 사회적 할인율을 도출하고, 이 할인율을 적용한 해외 선진국의 탄소의 사회적 비용 추정치를 조사하여 26,600원/tCO2를 우리나라의 탄소의 사회적 비용으로 제시하였다. 국내 상황에 맞는 변수들을 적용한 해당 연구의 사회적 비용을 적용함으로써 해외 연구의 사회적 비용을 적용하는 것보다 현실적인 결과가 산출될 것으로 기대된다.
각 시나리오별 2020년부터 2050년까지의 화물차의 누적 이산화탄소 배출량은 Table 8과 같이 나타난다. 시뮬레이션 기간 동안 연평균 약 22,600-23,900 천tCO2의 배출이 발생하며, 전기 화물차 목표 차량대수를 높게 설정할수록 낮은 수준의 배출량을 보이고, BAU시나리오 대비 이산화탄소의 배출량은 시나리오 1에서 최소 81,244 천tCO2, 시나리오 5에서 최대 121,345 천tCO2까지 감소할 것으로 분석되었다. 이는 연간 평균 최대 약 3,914 천tCO2의 감소로 2019년 기준 우리나라 총 배출량의 약 0.54%를 줄일 수 있는 결과이다. 따라서 전기 화물차로의 전환이 온실가스 감축에 크게 기여할 것이라고 할 수 있다.
또한 저감된 배출량에 기존 연구의 사회적 비용 26,600원/tCO2을 사용하여 편익비용을 산정하면 Table 8에 보여지는 환경편익비용이 산출된다. 전기 화물차를 도입함으로써 2050년까지 누적금액은 시나리오 1의 경우 최소 약 2조 1,000억원에서 시나리오 5의 최대 약 3조 2,000억원 수준의 환경비용을 절감할 수 있는 것으로 분석된다.
Table 8.
Environmental cost benefit by electric truck introduction scenario
위 환경비용절감액을 본 연구에서 도출한 전기 화물차 등록대수로 나누면 전기 화물차 1대당 환경편익비용이 산출되며, 시나리오별로 약간의 금액 차이를 보이지만 약 220만원/대으로 나타난다. 이는 이산화탄소의 감축으로 산출된 차량당 환경비용의 절감액이므로 추후 연구에서 대기오염물질의 감소를 고려한 절감액을 산정하여 전기 화물차의 도입을 촉진하기 위한 보조금 책정에 도움이 될 것이라 생각한다.
따라서 본 연구의 결과처럼 도로운송부문의 대표적인 온실가스인 이산화탄소 배출량을 줄이는 방안으로써 전기 화물차의 도입은 매우 효과적인 방안이라 할 수 있으며, 전기차 수요가 증가할수록 그 효과는 더욱 증대되므로 수요를 증폭시킬 수 있는 보조금 지급, 제조사 후원 등 국가 차원의 정책이 필요하다.
결론
1. 요약 및 결론
본 연구는 기후변화협약에 의한 온실가스 저감정책의 시행에 대비하여 전기차 도입 시 도로운송분야에 미치는 영향의 동태를 살펴보고, 이에 대한 시나리오별 분석을 통해 전기 화물차 도입효과를 평가하였다. 이를 위해 본 연구는 시스템 다이내믹스 방법론을 사용하여 전기 화물차 도입을 평가할 수 있는 시뮬레이션 모형을 구축하였다. 시뮬레이션 모형은 GDP, 상품수출물량, 상품수입물량, 화물 운송량 등 경제적인 영향과 환경적인 영향인 이산화탄소의 배출량을 주요변수로 설정하고, 이를 평가할 수 있도록 구축하였으며, 제3차 에너지기본계획에서 제시한 2040년 전기차 보급목표량에 화물차의 비율을 고려한 시나리오를 구성하여 실험을 실시하였다. 또한 전기 화물차의 수요는 2010년 5월부터 수요가 발생한 전기 승용차의 수요를 통해 확산모형을 도출하였으며, 전기 화물차의 수요가 2020년부터 도출된 확산모형을 따른다고 가정하였다.
분석 결과, 전기 화물차의 도입으로 전체 화물차의 등록대수는 BAU시나리오 대비 최소 3.6%에서 최대 15.4% 증가하는 것으로 나타났으며, 전체 화물차 중 전기 화물차의 비율이 최대 약 29%로 확대될 것이라 분석되었다. 한편 경유 화물차의 비율은 최대 약 65.7%로 감소할 것으로 나타났다.
본 연구에서 살펴본 대로 전기 화물차의 도입은 도로운송분야의 이산화탄소 감축에 큰 기여를 가져올 것으로 예상된다. 따라서 전기 화물차의 수요를 앞당기고 증가시킬 수 있는 정책의 수립이 조속히 이루어져야 할 것이다. 또한 전기차 수요 뿐만 아니라 제조사의 전기차에 대한 기술개발과 생산능력을 독려할 수 있는 정책 및 지원이 필요할 것으로 보인다. 본 연구를 통해 분석된 전기 화물차 도입효과는 향후 전기 화물차 도입 및 확산을 위한 정책 수립에 있어 유용한 참고자료가 될 것이다.
2. 연구의 한계점 및 향후 연구 방안
본 연구의 한계점으로는 먼저 수소전지자동차 등 온실가스 저감을 위한 다른 형태의 연료를 사용하는 자동차에 대한 고려가 되지 않았다는 점이다. 배터리 기반 전기차에 대한 도입과 함께 다른 연료형태의 화물차에 대한 분석도 필요하다. 그리고 전기 화물차의 개발은 이루어진 것으로 가정하였으므로 소형 화물차와 대형 화물차의 개발 시기도 고려하여야 한다. 또한 전기차 충전소 등 전기차를 유지하기 위한 시설을 구축하는 비용 또한 고려하여 전기 화물차의 도입 비용으로 반영하여야 한다. 마지막으로 대기오염물질을 고려한 연구도 향후 고려되어야 한다.















